发布日期:2025-04-25 04:47 点击次数:123

— 01—
中央打出“四个取消、四个裁汰、两个加多”计策组合拳,二三线城市加速计策调遣落实
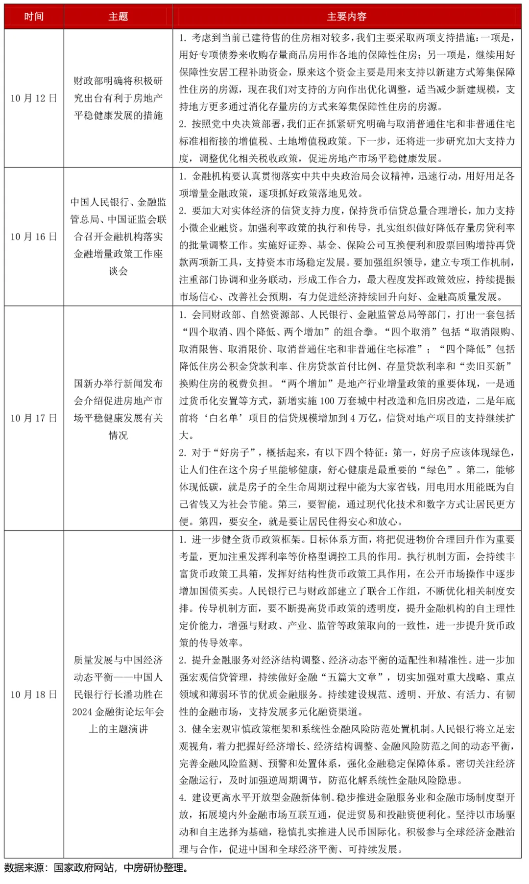
2024年10月,我国房地产计策宽松无间升级。中央层面,住建部、财政部、当然资源部、东谈主民银行、金融监管总局等部门打出“四个取消、四个裁汰、两个加多”的计策组合拳并无间鼓励计策落地,财政部明确复古地点政府使用专项债券回收适合条款的闲置存量地盘和收购存量房用作保险性住房,提议加速商讨明确与取消平日住宅和非平日住宅相衔尾的升值税、地盘升值税计策等,助力房地产市集止跌回稳。
地点层面,本月地点出台房地产调控计策83条,为2024年以来次高。其中,宽松性计策74条、中性计策3条、紧缩性计策6条。继9月末北上广深四个一线城市大幅优化住房限购和信贷计策后,本月二三线城市房地产计策也迎来密集调遣,各地一方面加速落实“四个取消、四个裁汰、两个加多”,另一方面,披发购房财税补贴、加大房票安置力度、优化住房公积金计策复古、推动住房“以旧换新”等老例性计策举措无间发力。本期呈文主要对10月房地产行业计策进行梳理,并作证实。
— 02—
中央计策:打出“四个取消、四个裁汰、两个加多”计策组合拳
10月资金面合座保持想法,资金价钱彰着下行,但流动性分层加重。公开市集操作方面,10月逆回购累计投放49758亿元,到期49953亿元,累计净回笼195亿元,其中,自中旬运转,7天逆回购力度迟缓加大,下旬逆回购单日投放范畴多在2000亿元以上;央行开展7000亿元MLF操作,到期7890亿元,净回笼890亿元;此外,央行以固定数目、利率招标、多重价位中标样式开展了5000亿元买断式逆回购操作,并开展了公开市集国债交易操作,净买入债券面值2000亿元,对市集流动性酿成有用补充。资金利率方面,10月DR001、DR007运行核心较9月分离下行21bp、14bp,DR014运行核心基本与前值1.9%持平,R007与DR007利差均值较9月抬升至25bp,流动性分层风景较9月加重。LPR方面,1年期LPR、5年期以上LPR分离为3.1%、3.6%,均较前值下跌25bp。
在房地产方面,10月12日,财政部在“推动高质料发展”系列主题新闻发布会上示意,复古地点政府使用专项债券回收适合条款的闲置存量地盘,复古收购存量房用作保险性住房,攥紧商讨明确与取消平日住宅和非平日住宅圭臬相衔尾的升值税、地盘升值税计策。10月17日,住建部在“推动高质料发展”系列主题新闻发布会上示意,自9月26日中央政事局会议强调“要促进房地产市集止跌回稳,严控增量,优化存量、提高质料”后,住建部会同财政部、当然资源部、东谈主民银行、金融监管总局等部门,打出了一套计策“组合拳”,主要包括“四个取消、四个裁汰、两个加多”,下一步,住建部将会同关联部门,顽强贯彻党中央、国务院方案部署,一项一项持落实,把计策效应充分开释出来,更多惠及东谈主民大家。此外,住建部还对修复“好屋子”提议了四方面要求:一是绿色,让东谈主们住得健康,应许;二是低碳,屋子全人命周期的使用要省钱节能;三是智能,通过当代化时期和数字样式让住户更粗陋;四是安全。要将新一代的信息时期、绿色低碳时期、新式建造时期,以及一些新产物、新材料、新工艺,大要应用到房屋修复中,推动修复不同面积、不同价位的“好屋子”。
— 03—
地点计策:二、二三线城市加速鼓励落实“四个取消、四个裁汰、两个加多”
(2)公积金计策
(3)东谈主口东谈主才计策
(4)其他计策
(2)其他计策
(2)行政干推断策
地点加速落实“四个取消、四个裁汰、两个加多”,计策频次重回年内高位
中房研协测评商讨中心监测统计,2024年10月,地点出台房地产调控计策83条,为2024年以来次高。其中,宽松性计策74条,主要触及优化住房信贷计策、放宽商品房限售限价、优化公积金贷款计策、荧惑住房“以旧换新”和房票安置、推动房地产“白名单”机制阴私范围、复古高品性住宅修复等;中性计策6条,主要触及保险性住房修复处置和加大购/租保险性住房复古力度;紧缩性计策3条,主要触及房源信息发布作为步调、商品房信息安全处置等。总的来看,在9月下旬中央定调要促进房地产市集止跌回稳并打出系列计策组合拳推动下,地点宽松性计策密集发布,内容多以贯彻落实中央计策为主,如裁汰二套房最低首付比例、下调存量房贷利率、复古开展并购贷款等业务、扩大房地产“白名单”机制阴私范围等。此外,延续购房财税补贴计策、推动商品住房“以旧换新”、加大房票安置力度、优化住房公积金复古计策等老例性计策举措无间助力楼市止跌企稳。
行政骚扰核心举措包括优化住房信贷计策、放宽商品房限售限价、披发购房财税补贴等
在行政骚扰方面,核心举措主要包括优化住房信贷计策、放宽商品房限售限价、披发购房财税补贴、荧惑房票安置、复古房企合理融资需求、鼓励住房“以旧换新”等。典型代表有:杭州明确新出让住宅用地不再建立限价要求,首套、二套住房最低首付比例长入为15%;海南省东方市、澄迈县取消住房限购计策和转让限度年限规定;威海全面放开商品住房转让限度,首套、二套住房最低首付比例长入为15%;泉州取消鲤城区、丰泽区、泉州迷惑区新出让住宅用地公证摇号计策,不建立购房条款,全市新出让住宅用地不再限度住宅、车位销售价钱;乌鲁木王人取消新建商品住房销售价钱指挥,首套、二套住房最低首付比例长入为15%;呼和浩特取消新建商品住房销售价钱调控限度,由企业自主调遣销售价钱;天津取消新建商品住房和二手房购买、转让等方面限度,取消新建商品住房价钱上限指挥,取消平日住宅和非平日住宅圭臬;西安取消商品住房转让限度,新建商品住房不再实施价钱指挥,取消平日住宅和非平日住宅圭臬等;桐乡、杭州、嘉兴、邯郸、东营、烟台、常德、张家界、泉州、资阳、自贡、达州、西昌、大连、固原、武汉市经开区等地发布购房财税补贴计策;达州、自贡、遂宁、日照、枣庄及陕西、云南、辽宁、河北等多地荧惑或进一步加大房票安置力度等。
公积金计策核心举措包括上调公积金最高贷款额度、下调最低首付比例、复古索求公积金支付购房首付款等
在住房公积金计策复古方面,核心举措主要包括上调公积金最高贷款额度、下调公积金贷款最低首付比例、复古索求公积金支付购房首付款、减少公积金索求限度等。典型代表有:宁波将首套住房最高贷款额度提高至130万元/户,二套住房最高贷款额度提高至110万元/户,复古在缴员工过火配偶、父母、子女索求公积金用于支付购房首付款;杭州将公积金最高贷款额度提高至130万元,长入首套房和二套房贷款最低首付比例为20%;重庆将个东谈主最高贷款额度提高至80万元,家庭最高贷款额度提高至120万元,二套房最低首付比例下调至20%;成都将单缴存员工家庭最高贷款额度提高至60万元,双缴存员工家庭最高贷款额度提高至100万元,复古索求本东谈主父母、子女的住房公积金用于新购住房,取消四川省内公积金索求职责地或户籍所在地限度;泉州将二套房最低首付比例下调至20%,单缴存员工家庭最高贷款额度提高至60万元,双缴存员工家庭最高贷款额度提高至100万元;上海将临港、青浦、嘉定、松江、奉贤、宝山、金山6个行政区最低首付比例下调至20%,其他区域最低首付比例下调至25%等。
东谈主口东谈主才计策主要触及放宽落户、披发购房补贴等
东谈主口东谈主才计策主要触及放宽落户门槛、披发购房补贴等。典型代表有:长沙调遣放宽五条落户计策,包括购房落户、投资落户、作事落户、租房落户等;成都提议购买商品住房或二手住房即可落户,其配偶、未成年子女、老年父母适合投奔条款的,可请求办理户口随迁;桐乡对初度引进的各类东谈主才购房予以50%的购房赞成,要点高校全日制本科生最高不跨越10万元,全日制硕士生最高不跨越25万元,全日制博士生最高不跨越50万元;常德予以在市中心城区购买新建商品住房的博士生、正高等职称东谈主员、高等技师及以上事迹履历等第东谈主员200元/平方米的购房补贴,予以硕士生、副高等职称东谈主员及技师150元/平方米的购房补贴,予以本科生、中级职称东谈主员及高等工120元/平方米的购房补贴,予以专业生及中级工100元/平方米的购房补贴;大连对适合条款的后生才俊、高端东谈主才、领军东谈主才、顶端东谈主才,分离予以30万元、120万元、260万元、500万元的安家费等。
中性计策主要触及保险性住房修复处置和加大保险性住房需求侧复古
中性计策主要触及保险性住房修复处置和加大购/租保险性住房复古力度。典型代表有:南宁将请求住房公积金贷款购买保险性住房最低首付比例下调至15%,复古租住保险性租出住房缴存东谈主按执行开销索求住房公积金支付房租;上海出台保险房配建实施意见,要求新出让地盘、用于迷惑修复商品住房的修复神情,应按照不低于该修复神情住房建筑总面积5%的比例配建保险房及相应产权车位;福建出台全球租出住房租后处置想法,明确常态化腾退的待分厢房源,应优先安排适合条款的低保家庭、散播奉养特困东谈主员、低保边缘家庭、刚性开销贫苦家庭等低收入群体和特等住房贫苦群体,要求支配部门建立完善腹地公租房相易和互换轨制和公租房使用情况入户造访轨制,推动完善公租房退出处置机制等。
紧缩性调控主要触及房源信息发布作为步调、商品房信息安全处置
紧缩性计策主要触及房源信息发布作为步调、商品房信息安全处置等。典型代表有:西安发布步调房源信息发布作为的示知,提议严格房源发布格局、步调房源发布内容、强化房源信息审核、强化主体处置职守等多项内容;日照提议进一步加强商品房信息安全处置,要求住建局建立健全房地产规模商品房信息守密轨制,房企加强企业及商品房承销机构职责主谈主员守密证明,加强销售台账处置等。
— 04—
10月首要事项复盘
1. 行政限度类计策
证据中房研协测评商讨中心监测统计,末端2024年10月31日,40个要点城市中:
(1)限购方面,实行全域限购计策的城市有4个,分离为北京、上海、深圳、海口;其他36个城市均不限购。
(2)限售方面,实行限售计策的城市有6个,其中,北京、上海限售期最长达到5年。
(3)限地价方面,地盘拍卖仍设定最高限价的城市仅剩北京,其他城市已基本取消地盘最高限价。
(4)与上月比拟,本月天津住房限购、限售计策全面取消;西安、成都、佛山取消住房限售计策,杭州10月9日后新出让的地块不再限售。
2. 住房信贷及税收减免计策
证据中房研协测评商讨中心监测统计,末端2024年10月31日,40个要点城市中:
(2)40城二手房交游中,北京平日住宅满两年免征升值税,非平日住宅满两年征收差额升值税,满五唯独免征个东谈主所得税;上海、深圳平日住宅满两年免征升值税,非平日住宅满五年差额征收升值税,满五唯独免征个东谈主所得税;其他城市二手房交游基本实行满两年免征升值税、满五唯独免征个东谈主所得税计策。
(3)与上月比拟,本月40个要点城市住房信贷计策无首要调遣。
10月18日,东谈主民银行行长潘功胜在2024金融街论坛年会上发表主题演讲指出,刻下经济运行中出现的情况和问题,在宏不雅层面上主要闪现为有用需求不及,社会预期偏弱,物价低位运行等,需要实施较强的宏不雅总量复古计策。东谈主民银即将聚焦服务高质料发展这一首要任务,加强货币计策和宏不雅审慎计策逆周期调控力度,提高金融复古计策的精确性、有用性,为经济想法增长、结构调遣创造致密的货币金融环境,稳步扩大金融高水平绽开,促进经济动态均衡。短期流动性方面,证据中信证券商讨测算,透彻摒除MLF以及逆回购到期的身分,11月存在约1000亿元的流动性缺口,资金面存在一定压力,但在货币计策中性偏宽基调下,年内降准或MLF逾额续作的可能性仍然存在。
在房地产方面,“止跌回稳”是刻下房地产市集调控的主要打算,中央多部门已辘集打出“四个取消、四个裁汰、两个加多”等计策组合拳,后续加速计策落地奏效将是关键职责,尤其是触及的新增实施100万套城中村纠正和危旧房纠正、年底前房地产“白名单”神情信贷范畴加多到4万亿、复古地点愚弄专项债券和保险性安堵工程赞成资金等收购消化存量房等,仍需要中央层面牵头鼓励或予以地点更闲隙度复古。
证据CRIC统计数据,10月,房地产市集出现升温迹象。TOP100房企完了销售操盘金额4354.9亿元,环比增长73%,功绩范畴达到年内次高;同比增长7.1%,年内初度完了单月功绩同比正增长。要点30城商品住宅新增供应715万平方米,环比下跌38%、同比下跌24%,供应范畴阶段性回落;成交1405万平方米,环比增长44%,同比基本持平,成交面积为年内次高。市集的总体回暖主要成绩于9月底以来中央及地点楼市利好计策的无间发酵,尤其是一线城市受益愈加彰着,成交面积环比增长61%、同比增长21%。在此情形下,一方面,需要警惕利好计策效应角落递减,在经济、住户收入及房地产市集预期未获得根人性改善情况下,后续若无有劲复古性计策跟进,房地产市集增长动能或将再度趋弱。另一方面,关于大多量二三线及更奸诈级城市而言,商品房去库存的遑急性仍是很高赌钱赚钱app,必须进一步加强主不雅能动性,既要进一步加大购房计策的复古力度和宣传结合力度,也要用好中央复古愚弄专项债和保险性安堵工程赞成资金收购存量房用作保险性住房等利好计策,加紧加速计策的可行性商讨和落地鼓励职责。